Key-Publication

Convergent genomic responses of human gut bacteria to variations in industrialization featured image

Convergent genomic responses of human gut bacteria to variations in industrialization

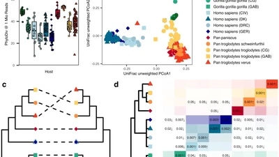
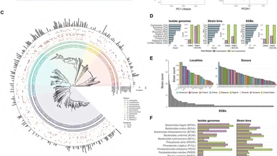
To what extent gut bacteria respond to the distinct ecological pressures imposed by human lifestyle remains unclear. Here, we investigate how genomic adaptation in gut bacteria …

malte-ruehlemann